Hoe stel ik Flowlab in voor facturatie zaalverhuur?
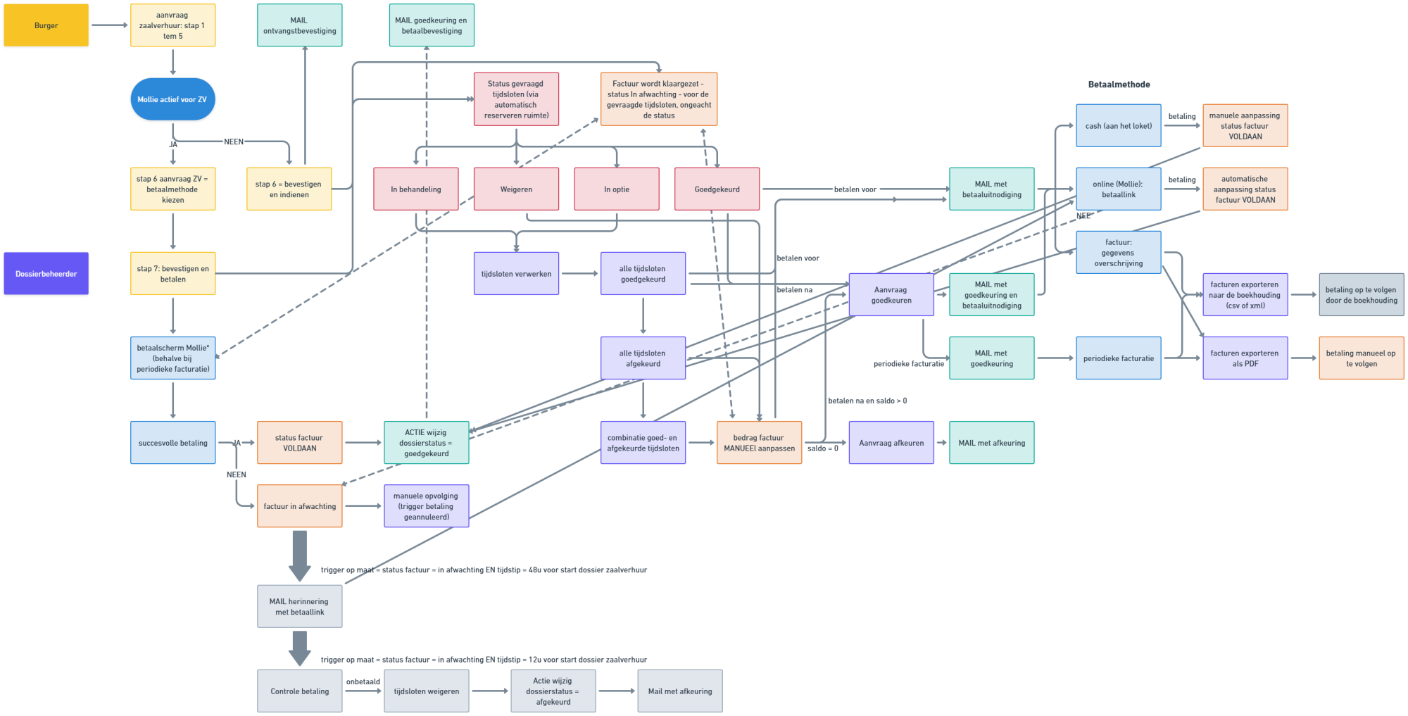
De wijze waarop je facturen verwerkt voor de module Zaalverhuur is afhankelijk van hoe de betaalflow van jouw gemeente werd bepaald en de betaalmethodes die hierbij gehanteerd worden.
De basis* hierbij is dat de factuur per verhuuraanvraag klaar gezet wordt nadat het dossier of de verhuuraanvraag ingediend werd. De factuur krijgt hierbij de status 'in afwachting'.
*Bij betaalmethode = cash of factuur
Bij betaalmethode = periodieke factuur wordt de factuur klaargezet op het ingestelde tijdstip of op het moment dat je manuele facturatie toepast.
- Voor de meest voorkomende betaalflows en de bijhorende instellingen kan je hieronder een stappenplan downloaden.
- Hoe je de facturen later verwerkt en exporteert, vind je hier.
Bekijk zeker ook deze aanvullingen voor online betalingen.
Hoe genereer ik facturen bij manuele periodieke facturatie?
- Bij gewone facturatie wordt de factuur aangemaakt zodra een verhuuraanvraag wordt ingediend.
- Bij periodieke facturatie wordt de pas klaar gezet op een vooraf ingestelde periode, bijvoorbeeld 1x per maand of 1x per kwartaal.
- Met de periodieke factuur worden de geboekte tijdsloten van de voorgaande periode aangerekend.
- Binnen Flowlab kan je de periodieke facturatie zowel automatisch als manueel instellen. Hoe je dit instelt, vind je terug in het stappenplan (via de download hierboven).
Om de facturen te genereren, op een zelfgekozen moment, bij manuele periodieke facturatie volg je volgende stappen:
- Open Facturen onder Zaalverhuur
- Klik rechts bovenaan op het pijltje naast Factuur toevoegen en kies voor +Facturen genereren.
- Periode: Vul hier de periode in voor welke de goedgekeurde tijdsloten afgerekend moeten worden.
- Opgelet! de ingevulde periode loopt van x tot y - wil je dus de facturen voor januari genereren, dan vul je de data van 01/01/2026 tot 01/02/2026 in.
- Factuurgegevens:
- Factuurdatum: Vul zelf de datum in welke op de factuur verschijnt als de factuurdatum.
- Omschrijving: Bepaal de omschrijving voor de factuur, bijvoorbeeld Afrekening januari 2026.
- Klik op Bewaren.
- De facturen worden gegenereerd en klaargezet voor verdere verwerking (zoals XML-export naar boekhouding, export PDF-facturen).