Hoe werkt de koppeling met het Verenigingsloket?
Om Flowlab te koppelen aan het Verenigingsregister moet de gemeente een aansluitingsprocedure doorlopen bij Digitaal Vlaanderen.
Wij begeleiden jullie hierbij. We bezorgen de nodige technische en administratieve gegevens aan onze contactpersoon bij Digitaal Vlaanderen. Vervolgens neemt zij rechtstreeks contact met jullie op om de vereiste documenten in orde te brengen en verdere toelichting te geven over het verloop van de aansluiting.
Het Verenigingsloket is de centrale digitale toegangspoort voor verenigingen in Vlaanderen. Flowlab sluit hierop aan via de Vlaamse bouwstenen, zodat gegevens niet dubbel beheerd moeten worden en dossiers vlot kunnen doorstromen tussen loket en lokaal bestuur.
In eenvoudige stappen werkt het zo:
- Een vereniging meldt zich aan in het Verenigingsloket
- Hier kan ze haar gegevens zelf beheren en vindt ze zowel lokale als Vlaamse info voor verenigingen terug.
- De vereniging ziet via LPDC/IPDC welke diensten ze kan aanvragen (bijv. evenementenaanvraag)
- Ze klikt door naar Flowlab om de aanvraag effectief in te dienen
- Flowlab verwerkt de aanvraag in het lokale backofficesysteem
- De dossierstatus wordt via DOSIS terug zichtbaar in het Verenigingsloket
- De verenigingsgegevens worden centraal beheerd in het Verenigingsregister
- Flowlab synchroniseert deze gegevens via MAGDA
👉 Resultaat:
- Eén centrale bron voor verenigingsgegevens
- Geen dubbele invoer
- Transparante dossieropvolging
- Lokale autonomie met Vlaamse koppeling
Noot: Een vereniging kan er ook voor kiezen om haar aanvraag rechtstreeks via Flowlab in te dienen, zonder eerst aan te melden in het Verenigingsloket. Welke weg ze ook gebruikt, de gegevens en dossierinformatie worden automatisch gesynchroniseerd tussen Flowlab en het Verenigingsloket. De informatie blijft dus altijd up-to-date in beide systemen.
De bouwstenen uitgelegd
Hieronder per bouwsteen: wat is het doel, hoe werkt het, en wat betekent dit concreet voor Flowlab.
🔐 ACM / IDM – Aanmelden en rechtenbeheer
Doel
Zorgen dat de juiste persoon toegang krijgt tot de juiste vereniging en de juiste toepassingen.
Werking
- IDM controleert de identiteit (via eID, itsme, …)
- ACM controleert of iemand gemachtigd is om een vereniging te vertegenwoordigen
- Rechten worden automatisch toegepast op basis van mandaten
Wat betekent dit voor Flowlab?
- Flowlab hoeft zelf geen complexe authenticatie of mandaatcontrole te bouwen
- Een gebruiker die doorklikt vanuit het Verenigingsloket is correct geïdentificeerd
- De context (vereniging + rol) is gekend bij het starten van de aanvraag
📚 Verenigingsregister – De centrale databron
Doel
Eén officiële databank voor alle verenigingen in Vlaanderen.
Werking
- Bevat identificatiegegevens van verenigingen
- Bevat informatie over vertegenwoordigers
- Wordt gebruikt door Vlaamse en lokale toepassingen
- Is de “single source of truth”
Wat betekent dit voor Flowlab?
- Verenigingsgegevens worden centraal beheerd
- Geen lokaal Excelbestand of aparte verenigingsdatabank meer nodig
- Doch in Flowlab vind je de gegevens van de verenigingen gesynchroniceerd met het Verenigingsregister terug, met lokale verrijking voor de werking van Flowlab, zoals onder andere privilegeniveaus.
- Gegevens blijven consistent over alle systemen heen
Hoe werkt het in Flowlab?
Stel je voor dat Flowlab je digitale administratie is. Het Verenigingsregister is de centrale database van de Vlaamse overheid waar alle verenigingen officieel bekend moeten zijn. Onze koppeling zorgt ervoor dat deze twee "met elkaar praten".
Aanvraag
Zodra je een vereniging aanmaakt of wijzigt in Flowlab, wordt er op de achtergrond een bericht klaargezet. Dit gebeurt "asynchroon", wat betekent dat je niet hoeft te wachten tot de computer klaar is; je kunt gewoon verder werken.
Vertaling
De computer vertaalt de informatie van jouw vereniging (zoals de naam, het adres van de kantine en wie de voorzitter is) naar een taal die de overheid begrijpt.
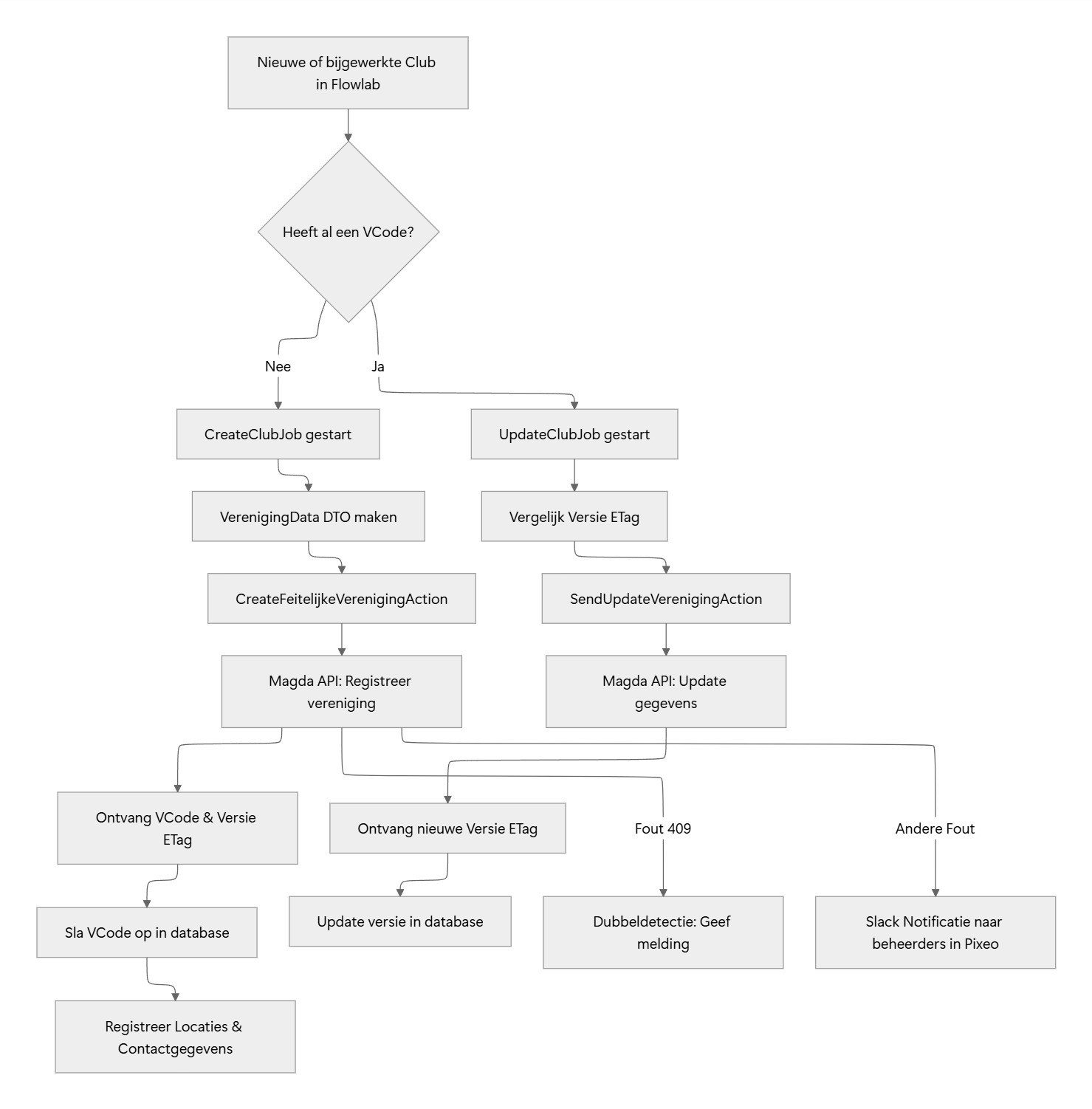
vCode
Als de vereniging nog niet bekend is bij de overheid, wordt deze aangemaakt. De overheid geeft de vereniging dan een soort paspoortnummer: de VCode. Flowlab onthoudt dit nummer, zodat we de vereniging later altijd weer herkennen.
De vCode vind je in Flowlab terug bij het overzicht van de verenigingen.
Versiebeheer
Elke keer dat er iets verandert, krijgt de vereniging een nieuw "versienummer" (een ETag). Dit is een beveiliging. Als iemand anders de gegevens bij de overheid zou aanpassen terwijl jij ook bezig bent, ziet het systeem dat de versienummers niet meer kloppen en wordt de vereniging eerst aangepast met de nieuwe waarden. Zo voorkomen we dat gegevens elkaar overschrijven.
Controle
Als er iets misgaat (bijvoorbeeld als de vereniging al bestaat of als er een typfout in het adres zit), krijgt het systeem een seintje. Er wordt dan automatisch een bericht gestuurd naar de beheerders via Slack, zodat zij het kunnen oplossen. Kortom: Flowlab is de brug die jouw lokale gegevens automatisch en veilig synchroniseert met de officiële registers van de Vlaamse overheid, zonder dat je zelf formulieren hoeft in te vullen op andere websites.
Syncronisatie
Er vindt elke vijf minuten een synchronisatie plaats tussen Flowlab en het verenigingsregister voor alle actieve vCodes. Indien de versie in het register afwijkt van de lokale data, voert het systeem automatisch een update uit naar de meest recente versie.
- De algemene info van een vereniging,
- contact gegevens
- en locaties worden automatisch gesyncroniseerd.
- Gebruikers van Flowlab van een vereniging worden niet meegenomen in de syncronisatie.
🔄 MAGDA – De gegevenssnelweg
Doel
Veilige uitwisseling van gegevens tussen overheidsplatformen.
Werking
- Verbindt toepassingen met authentieke bronnen
- Regelt beveiligde data-uitwisseling
- Vermijdt dubbele registratie
Wat betekent dit voor Flowlab?
- Flowlab synchroniseert verenigingsgegevens met het Verenigingsregister via MAGDA
- Wijzigingen in het register kunnen automatisch doorstromen
- Geen manuele updates nodig
- Minder fouten en minder beheerlast
👉 Dit is de kern van de integratie: Flowlab ↔ MAGDA ↔ Verenigingsregister
Wij gebruiken MAGDA om data weg te schrijven naar het verenigingsloket. Voor de gebruiker is dit deeltje niet zichtbaar. De data wordt automatisch weggeschreven. Voor developers is er een log beschikbaar en worden fouten getoond in een Slack kanaal.
Wat hebben wij hiervoor nodig?
- ClientID
- ClientSecret
Dit is in te stellen via het beheerdersportaal. Als een gemeente het verenigingsregister wil gebruiker, moeten zijn Pixeo toegang geven tot het beheerdersportaal.
Link Beheerportaal productie: https://beheerportaal.vlaanderen.be
Link Beheerportaal testomgeving: https://beheerportaal-ti.vlaanderen.be
🗂️ LPDC / IPDC – De dienstencatalogus
Doel
Overheidsdiensten digitaal beschikbaar maken op een uniforme manier.
Werking
- Beschrijft welke diensten beschikbaar zijn (bijv. evenementenaanvraag)
- Bevat informatie over voorwaarden, documenten, procedures
- Wordt getoond in het Verenigingsloket
Wat betekent dit voor Flowlab?
- Een vereniging ziet in het loket dat ze een dienst kan aanvragen
- Via LPDC/IPDC wordt ze doorgestuurd naar Flowlab
- Flowlab is de uitvoerende toepassing waar de effectieve aanvraag gebeurt
👉 Het loket is de etalage, Flowlab is het aanvraagformulier en de verwerking.
Momenteel zijn deze IPDC-codes gekend voor de koppeling met Flowlab:
- 2023 - Vergunning voor het organiseren van een evenement op het openbaar domein
- 27 - Toelating om bij een evenement af te wijken van het geluidsniveau
- 3130 - Aanvraag voor het organiseren van een evenement in uw stad of gemeente
- 39920 - Zaalverhuur
- 47 - Gebruik van een fuifruimte
- 52 - Uitlenen van evenementenmateriaal
📁 DOSIS – Dossieropvolging
Doel
Centrale opvolging van dossiers binnen Vlaamse toepassingen.
Werking
- Houdt de status van een dossier bij
- Registreert wijzigingen
- Kan notificaties triggeren (dit staat los van Flowlab)
- Maakt opvolging mogelijk binnen het loket
Wat betekent dit voor Flowlab?
- Flowlab verwerkt de aanvraag lokaal
- Statusupdates worden gedeeld met DOSIS
- De vereniging ziet in het Verenigingsloket:
- In behandeling
- Goedgekeurd
- Extra info gevraagd
- Afgewezen
- Transparante communicatie zonder dubbele systemen
👉 Flowlab verwerkt, DOSIS toont de status centraal.
Samengevat
De architectuur zorgt voor:
Eén centrale databron (Verenigingsregister)
Eén digitale ingang (Verenigingsloket)
Lokale verwerking (Flowlab)
Centrale statusopvolging (DOSIS)
Automatische gegevensuitwisseling (MAGDA)
Flowlab is dus de lokale uitvoeringslaag binnen het Vlaamse digitale ecosysteem.