Hoe kies ik ontvangers bij berichten?
Berichten kom je op verschillende plekken in Flowlab tegen. In elke dossieraanvraag, ongeacht de module, op formulierniveau en bij triggers en acties.
De werkwijze om berichten te versturen en te ontvangen is telkens dezelfde en wordt toegelicht in het artikel Hoe verstuur en beantwoord ik berichten?.
In het onderstaande schema zie je op welke verschillende plekken je ontvangers van berichten kan instellen, toevoegen en verwijderen.
Hoe stel ik standaard ontvangers in voor berichten?
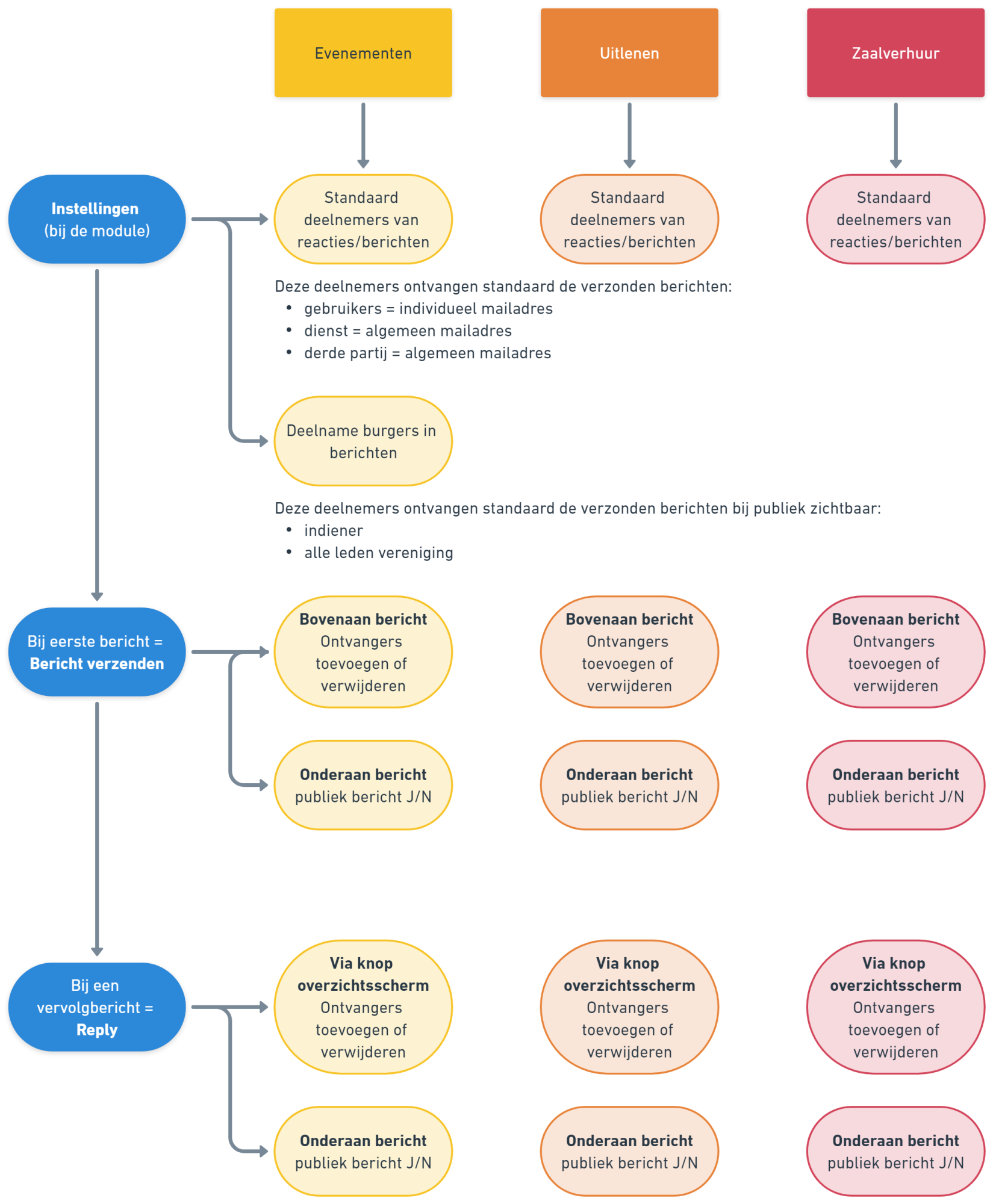
Bij de instellingen van elke module kan je standaard ontvangers instellen voor berichten die bij de dossiers (en formulieren) van die module verstuurd worden.
- Hiervoor selecteer je Instellingen bij de betreffende module.
- Bij Standaard deelnemers van reacties/berichten kies je de gewenste ontvangers:
- Gebruikers, met een individueel mailadres
- Diensten, met een algemeen mailadres
- Derde partijen, met een algemeen mailadres
- Deze standaard deelnemers ontvangen een kopie van elk verzonden bericht (tenzij je deze ontvangers bij het bericht zelf verwijdert)
- Klik onderaan rechts op Bewaren.
Bij de evenementenmodule kan je bij de Instellingen ook bepalen of enkel de indiener het bericht ontvangt (indien het bericht Publiek zichtbaar is) of ook alle leden van een vereniging, wanneer een vereniging een evenement aanvraagt.
Waar zie ik de ontvangers bij een eerste bericht?
Wanneer je een eerste bericht wil versturen, klik je in het tabblad Berichten bij een dossieraanvraag (of een formulier) op Bericht verzenden.
Bovenaan het scherm Bericht verzenden zie je Ontvangers staan. Via deze knop kan je ontvangers toevoegen of verwijderen. De indiener van het dossier kan je niet verwijderen.
Wil je niet dat de indiener van het dossier (de burger) het bericht ziet, dan zet je onderaan het scherm Bericht verzenden de optie Publiek bericht uit.
De optie Publiek bericht bepaalt of de indiener het bericht te zien krijgt of niet.
Waar zie ik de ontvangers bij een vervolgbericht?
Vervolgberichten verstuur je via de Reply-knop.
Wil je het bericht naar andere ontvangers sturen dan het eerste bericht, klik dan op Ontvangers en pas de ontvangers aan alvorens het reply-bericht te versturen.
Bij het reply-bericht zelf kan je bepalen of de indiener het bericht kan zien of niet met de optie Publiek bericht.